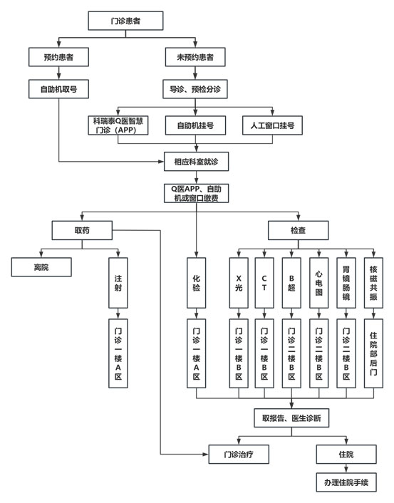
就诊流程
体检咨询
联系我们
首页
医院概况
医院简介
医院地图
院史回顾
专家介绍
护理专版
医疗设备
新闻中心
医院新闻
通知公告
图片新闻
热点聚焦
视频在线
科普专栏
党建阵地
党建动态
组织架构
党务管理
志愿服务
理论学习
纪检行风
科室设置
临床科室
急诊急救
医技科室
其他科室
科学研究
伦理委员会介绍
伦理委员会工作指南
伦理委员会下载专区
医疗服务
住院服务指南
门诊安排
就诊流程
专家门诊出诊表
疑难病就医指导
门诊常见问题集锦
体检中心
体检注意事项
体检环境
招才引智
脑血管病诊治中心
神经外科
功能神经外科
神经内科
神经介入
院务公开
信息公开
招标公告
预决算公开
当前位置:首页 >
就诊流程
就诊流程